小间距LED对比传统大屏显示的优缺点总结

发布者:ROYAL皇家88 时间:2022-02-17 16:30 浏览量:6842

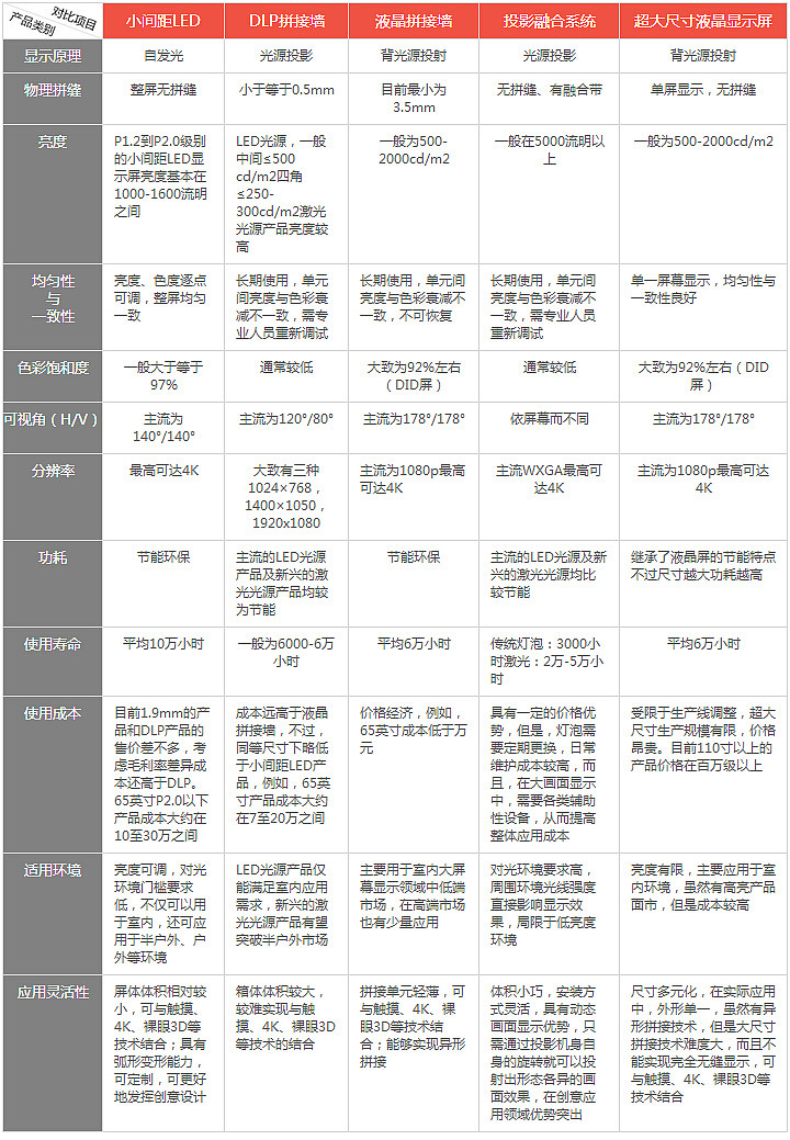
传统大屏幕显示方式有DLP拼接墙LCD液晶拼接墙投影投影融合超大尺寸液晶显示屏

不同显示方式的特点


不同显示技术的优缺点

1.拼缝问题LCD和PDP都有拼缝问题DLP稍好投影融合在处理得当的时候能够将拼接区域处理掉小间距LED 显示技术完全没有拼缝

2.显示效果从灰度对比度亮度刷新率等指标考察DLP背投和投影及融合技术显示效果最差由投影的物理属性决定了最差LCD显示效果较好但长时间使用后因亮度衰减而出现暗边黑角此外屏和屏之间会出现亮度和色彩差异而人眼对差异的东西很敏感

LED显示技术灰度对比度刷新率等指标都很好也可以通过逐点校正轻易解决光衰问题但最大问题在于2点①死灯室外LED 显示屏的死灯率的标准一般是万分之一到万分之三但小间距LED标准需要大幅提高就拿P2.5 规格的小间距LED 显示屏为例其每平方米共有16 万个灯珠如果间距进一步到1 毫米水平的时候每平方米则有100 万个灯珠此时若按照液晶屏不多于3个坏点的标准要求LED显示屏几乎无可能将死灯率降低到百万分之三②亮度和灰度的矛盾室内与室外应用一个最显著的差别就是环境光线的变化LED显示屏在户外应用时白天阳光照射的强度很高所以户外LED显示屏需要亮显示屏的亮度越高显示屏的技术规格也越高而对于室内由于经常需要长时间观看显示屏LED显示屏的亮度应该大幅降低参考家用电视机的亮度范围是350 cd/㎡-500 cd/㎡DLP拼接墙的亮度范围是250 cd/㎡-400 cd/㎡液晶拼接墙的亮度范围是450 cd/㎡-700 cd/㎡LED 作为自发光显示技术与被动发光不同人眼更加敏感因此需要更低的亮度人眼才会舒适LED显示需要低于300cd/平方米左右才能够达到人眼最佳观看效果国际公认的标准是超过700cd/平方米的亮度观看会对人眼健康造成伤害此外某一些特殊应用领域对低亮高灰的要求更加苛刻比如电视台演播室有时甚至要求显示屏亮度在100cd/平方米以内翻看目前市场上的小间距LED显示屏规格不难发现现有显示屏亮度与实际应用亮度存在很大的差距以北京某家生产小间距LED产品上市公司为例该公司官网上明确标示了LED小间距产品的规格亮度值大于1200cd/㎡远高于舒适区间行业内专业测试专家对多个厂家的小间距LED显示屏进行了大量的实际测试发现当显示屏亮度降低到500 cd/㎡甚或有的从600 cd/㎡向下画面就已经开始出现了较为明显的灰度损失现象并且伴随着亮度的进一步降低灰度损失也越来越严重而当亮度降低到200 cd/㎡以下时大部分的显示屏的灰度损失极大画质几乎到了不堪入目的程度因此如何在300cd/平方米的亮度水平下实现灰度的最小损失对于LED 显示屏应用企业来说是个门槛这也是优秀企业的护城河所在

3.分辨率DLPLCD都拥有较高的分辨率60 英寸的单一显示单元分辨率即可达到2K 高清而小间距LED 显示技术由于像素点是由灯珠构成因此在成本可控的前提下分辨率低于其他技术比如显示屏与信号源的分辨率匹配问题用于广告等领域的室外LED 显示屏不需要有标准分辨率客户只关心显示效果和亮度小间距LED 显示屏进入室内应用后下游应用领域迅速扩展诸如指挥控制监控等领域中常常需要显示屏去匹配各个子系统输出的标准分辨率信号比如高清摄像机的1,920×1,080 信号等而在规定的尺寸内标准LED 显示屏箱体可能无法拼接出所需的标准分辨率

4.成本问题在所有室内大屏幕显示解决方案中成本最低的是LCD 拼接和投影及融合因为成本最低LCD拼接墙在室内显示领域占最大的份额其次是PDP 拼接目前小间距LED 显示与DLP 背投拼接相比难言孰高孰低因不同点间距规格的小间距LED 显示屏成本差异较大目前P1.9 的显示屏每平米售价与DLP 背投拼接相当但考虑毛利率差异成本甚至还要高于DLP拼接产品对于实惠至上的行业用户来说在满足应用需求的前提下考虑综合性价比小间距LED未必成为首选一直以来高成本都是困扰小间距LED的主要问题虽然小间距LED具有很多优势不过随着市场的不断投入小间距LED技术的迅速提升技术上的成本已经大幅降低当前P1.2以下的产品商用成本过高用户仍无法承受这也就意味当前的LED工艺技术没有大的革新前再小的间距根本无法普及推广

5.使用寿命单从使用时间长短来看纯LED 显示技术拥有最长的使用寿命因为室内应用中LED显示亮度要求很低达到最大输出功率20%即可满足要求

不同显示方式之间的竞争

1.小间距LED VS DLP拼接小间距LED屏在拼缝亮度色彩饱和度分辨率应用灵活性等方面都较有优势而DLP拼接墙则在画面细腻程度成本等方面更具优势这两种技术将在高端室内市场形成直面竞争

2.小间距LED VS LCD拼接小间距LED屏具有显著的无缝寿命灵活性优势但液晶拼接在价格画面细腻程度上也有优势不过受价格等因素影响在现阶段小间距LED屏将主攻高端市场而液晶拼接则主要针对中低端市场因此二者的竞争并不十分突出

3.小间距LED VS 投影融合小间距LED屏在色彩饱和度寿命后期维护对附属设备需求等方面具有优势且对使用环境要求不高而投影融合系统则具有亮度更高及一定的价格优势特别是在创意投影显示方面具有不可替代的位置因此双方不会形成互相替代小间距LED屏或将在特定的应用范围内对工程投影机融合显示形成挑战

4.小间距LED VS 大尺寸LCD在与超大尺寸液晶单屏对比中所谓超大尺寸液晶显示产品所覆盖尺寸范畴局限在70-110英寸而小间距LED屏则可以从70寸覆盖到理论上无限大小的范畴小间距LED产品尺寸范畴更广满足市场需求的能力也更强但是在液晶可以实现的显示尺寸内液晶的画面细腻程度具有明显优势同时多数产品价格更为低廉二者的竞争具有显著的差异化也具有一定矛盾性不是互相替代的关系而是面对不同需求的互补合作关系

就当下而言对于小间距LED显示产品来说在室内应用中想要与成熟度较高的液晶拼接DLP拼接一较高低迫切需要突破的并不是技术瓶颈而是在产品成本暂时无法降低的情况下如何确保用户的投资价值最大化毕竟只有物有所值甚至物超所值才最符合消费者的消费心理目前因为成本的问题小间距LED的推广应用仍主要集中于高端应用市场不过随着投入的增加成本问题不会是困扰行业的长时间问题而且对于部分需求来说应用效果优先于应用成本



网站地图